:::
回首頁
主選單
進階區塊管理
電子相簿
快速登入
最新消息
線上影音
常用網站
校園行事曆
學學成語
站長工具箱
Tad Tools 工具包
學校簡介
重新取得佈景設定
學校簡介
校史沿革
校徽
校長室
學校教職員
校園平面圖
學校位置圖
資訊教育
個人資料保護法條文
花蓮縣萬榮鄉明利國民小學載具建置借用機制與保管辦法
個人資料檔案大綱
花蓮縣國中、小學資通安全管理系統實施原則
國中、小學資通安全管理系統
花蓮縣明利國民小學校園網路使用管理規範
花蓮縣萬榮鄉明利國民小學無線網路管理辦法
花蓮縣萬榮鄉明利國民小學資通安全管理辦法
個人資料保護聯絡窗口
【數位素養】宣導影片連結
家庭教育專區
家庭教育好站專區
家庭教育專區
環境教育
明利國小環境教育網
空氣品質監測專區
空氣品質監測網
審題機制
明利國小審題機制
登入
登入
帳號
密碼
登入
暫停輪播
:::
本站消息
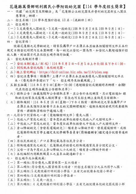
花蓮縣萬榮鄉明利國民小學附設幼兒固【114 學年度招生簡章】
重要
莊蕙瑛
-
學校公告
| 2025-05-15 | 點閱數: 142
下載:114招生簡章.pdf
1) 114招生簡章.pdf
:::
會員登錄
帳號
密碼
記住我
登入